カンタンモデリング「UV展開&画像テクスチャ」
はじめに
3D課のみかんです。
今回の記事はBlenderでローポリのモデルを作成する人向けの内容です。
Blender上でモデリングをする際にUV展開と画像テクスチャは簡単にクオリティを上げることができる手法の一つです。
例えばあらかじめ作成した物質の表面の画像を物体に張り付けることで質感を再現したり、Blender上では難しい漢字が表面に示された物体を作成するときに使用されます。
そこでこれらの機能とその問題、対策について解説をしていこうと思います。
UV展開と画像テクスチャ
まずUV展開と画像テクスチャ、その関係について説明します。
UV展開
UV展開の定義は「立体物をゆがみが最小限であるように2Dの画像上に切り開く」ことを指します。
具体的なイメージとしては小中学校で学習した展開図が適しています。
Blenderでは三種類の展開方法が実装されています。


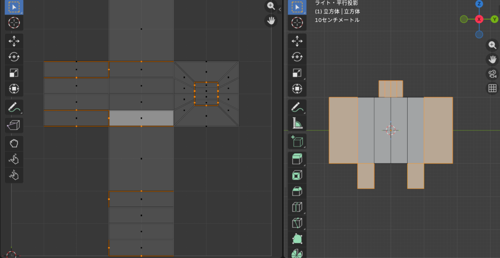
デフォルトの立方体では上のようにきれいに展開をしてくれます。
画像テクスチャ
次に画像テクスチャです。
画像テクスチャはUV展開における切り開いたUVの部分に色を乗せる2D画像のことを指します。
具体的なイメージとしては展開図に絵を書きそれを立体に組み立てるものでしょう。
つまりUV展開と画像テクスチャの関係はUV展開が展開図、画像テクスチャが展開図上に書かれた絵や文字だと考えられます。
これの機能のメリットはシェーディング、シェーダーにくらべ適用までの時間が短く、レンダリング、描画のに逐次演算を行う必要がないためなくてよいことが挙げられます。
課題と問題
さてモデリングをしたことがある人はデフォルトのオブジェクトに対して押し出しや面の分割などをして造形を行うことが多いのではないでしょうか。
しかし、これにはUV展開をする際に問題を抱えることになります。

これはデフォルトのオブジェクトである立方体の面を適当に押し出し、分割を繰り返して造形したオブジェクトです。
押し出しの際に新たに作られた面はUV上では面がつぶれており展開することができません。
これでは画像テクスチャを使用しても画像が引き延ばされたり面に表示されないことがあります。
また上にあげた3つの展開ツールを用いてもこの問題を解決することができません。
またこれの対策としてシームがあります。これはUV展開を行うときにシームにそって展開してねという機能です。
これも便利な機能で上手に使用すればきれいに展開することができますが、面の数が膨大になった物体に対してシームをいれてきれいにUV展開するのは至難の業です。
またUV展開、シームは曲線を含む物体に弱点が挙げられます。
以下の画像は私が提灯のモデルを作成した時の画像です。

これは円を押し出しで造形しシームを用いてUV展開をしたものです。
画像の通り歪んでしまっています。
これでは画像テクスチャで画像を貼り付けることができません。
解決策
提示した問題の解決策の1つとしては面を一つずつ移動させ配置する方法があるでしょう。
しかしこれには膨大な時間と手間がかかります。
まず変形のみを行う場合、としてデフォルトオブジェクトを使用しましょう。
デフォルトオブジェクトであるUV球などはあらかじめUV展開がされている特徴があります。
この特徴はモデリングの経験が増えると忘れてしまう傾向があるので留意しておくといいでしょう。


きれいに貼れます。
押し出しをするなら
編集モード→ UVを分けたい面を選択→ pキー →分離タブで「選択で」→ UV展開 することで作業を少なくすることができます。
さいごに
今回の記事ではUV展開と画像テクスチャの関係についてお話しさせていただきました。
UV展開と画像テクスチャは簡単にモデリングのクオリティを上げることができますが注意しないといけない点が多いです。
押し出し機能は便利ですが画像テクスチャの使用には向いていないので使いどころを分ける必要があると思います。
シェーダーやシェーディング、シームについても解説をしたかったのですが今回はここまでにしようと思います。
読んでいただきありがとうございました。

